二二下载网为您提供一个绿色下载空间!
当前位置: 首页 > 二二资讯

电脑游戏审核规章制度,电脑游戏审核规章制度概述

来源:小编 更新:2024-10-10 06:41:11

用手机看

扫描二维码随时看1.在手机上浏览
2.分享给你的微信好友或朋友圈

电脑游戏审核规章制度概述

随着电脑游戏的迅速发展,我国政府为了规范游戏市场,保障青少年身心健康,制定了一系列电脑游戏审核规章制度。本文将为您详细介绍这些规章制度的内容和目的。

一、制度背景

近年来,电脑游戏市场呈现出爆发式增长,但同时也暴露出一些问题,如暴力、色情、赌博等不良内容。为了解决这些问题,我国政府高度重视,出台了一系列审核规章制度,旨在规范游戏市场,促进游戏产业的健康发展。

二、制度目的

1. 保障青少年身心健康:通过审核,过滤掉不良内容,减少青少年接触不良信息的机会,保护他们的身心健康。

2. 规范游戏市场:通过审核,打击非法游戏,维护游戏市场的公平竞争,促进游戏产业的健康发展。

3. 提高游戏质量:审核制度要求游戏内容健康、积极向上,有助于提高游戏质量,满足人民群众的精神文化需求。

三、审核内容

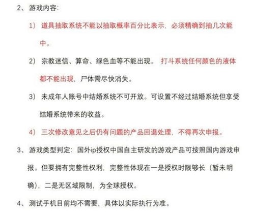
1. 游戏内容:包括游戏画面、音效、剧情、角色设定等,要求不得含有暴力、色情、赌博等不良内容。

2. 游戏操作:要求游戏操作简单易懂,避免过于复杂或容易导致误操作的设计。

3. 游戏宣传:要求游戏宣传内容真实、合法,不得夸大其词或误导消费者。

4. 游戏版本:要求游戏版本符合我国法律法规,不得含有非法内容。

四、审核流程

1. 提交申请:游戏开发商需向相关部门提交游戏审核申请,包括游戏内容、版本、宣传材料等。

2. 审核部门受理:相关部门对游戏审核申请进行受理,并安排审核人员对游戏进行审核。

3. 审核意见反馈:审核人员对游戏进行审核后,向游戏开发商反馈审核意见,包括是否通过、需要修改的内容等。

4. 修改与重新提交:游戏开发商根据审核意见对游戏进行修改,重新提交审核。

5. 审核通过:游戏通过审核后,可获得相应的游戏版号,可以正式上市销售。

五、违规处理

1. 对于未经审核或审核未通过的游戏,一经发现,将依法予以查处。

2. 对于含有违法违规内容的游戏,将依法予以查处,并吊销相关游戏版号。

3. 对于故意隐瞒、篡改游戏内容,逃避审核的游戏,将依法予以查处,并追究相关责任人的法律责任。

电脑游戏审核规章制度是我国政府为了规范游戏市场、保障青少年身心健康而制定的重要措施。通过审核,可以有效净化游戏市场,提高游戏质量,促进游戏产业的健康发展。让我们共同努力,为青少年营造一个健康、积极向上的游戏环境。


玩家评论

此处添加你的第三方评论代码
Copyright © 2018-2024 二二下载网 版权所有